志望動機無料診断、面接対策必勝講座、面接落ち脱出講座、市役所県庁面接講座、転職成功面接講座、警察消防面接講座、無料電話相談、志望動機作成講座、集団討論練習講座、自己PR作成講座、模擬面接無料診断、無料体験受講の12種類





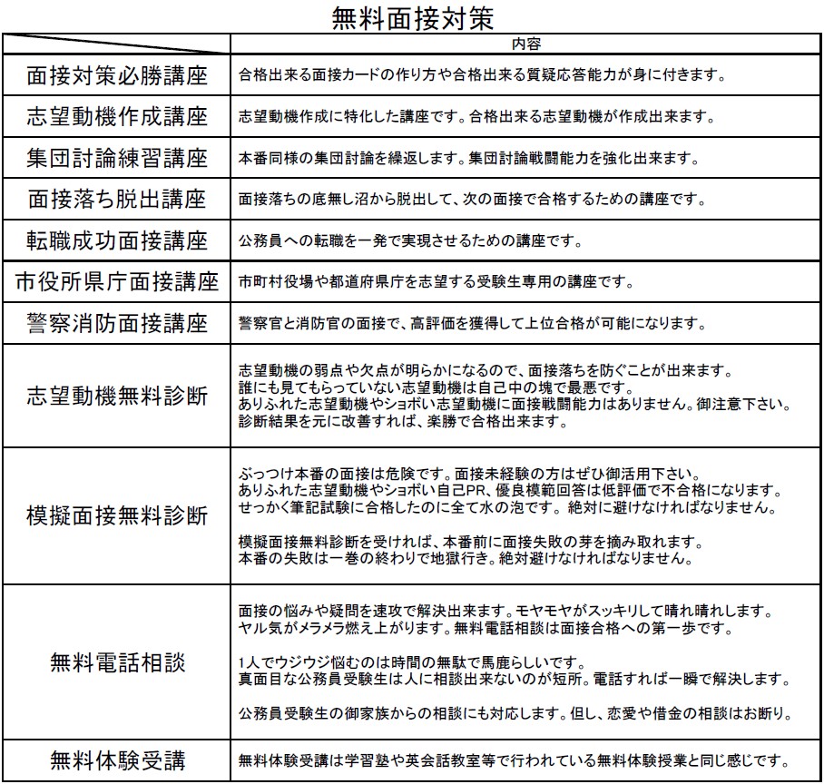
志望動機無料診断は転ばぬ先の杖です。平成18年から実施中。ありふれた志望動機は面接落ち確定です。御注意下さい。誰にも見てもらってない志望動機は最悪です。自分自分の自己中の塊です。提出した時点で不合格です。すぐ診断するので、診断結果を元に改善すれば、楽勝で合格です。下記メールフォームをご利用下さい。Eメールでも結構です。
mailto:matsuda@mensetsukan.com




面接の悩みや疑問が速攻で解決できます。モヤモヤがスッキリして晴れ晴れとした気分になれます。ヤル気がメラメラ燃え上がります。今すぐ電話して下さい。それが公務員への第一歩、面接合格への第一歩です。
1人でウジウジ悩むのは時間の無駄で馬鹿らしい。公務員受験生は真面目君だけど、人に相談出来出来ないのが欠点。私に相談すれば秒殺。一瞬で解決。
公務員受験生の御家族からの電話にも対応します。小さな悩み、変わった質問でも構いません。但し、恋愛や借金の相談は駄目です。
携帯 080-3785-1666




受講すれば公務員試験合格です。
面接落ちの底無し沼から抜け出せます。
志望動機が書けない人向けの講座です。受講すれば、合格出来る志望動機が作れます。面接合格で幸せな人生が始まります。志望動機作家こと面接職人松田佳久が保証します。
受講方法は簡単。ダウンロードやインストールや氏名は不要。マイクもカメラも不要。YouTubeを見る感じ。電車内でも、食事中でも、寝ながらでも受講可能。
パワポ使用の面白い講座です。ヤル気が出て、元気になれます。夢と希望が膨らみます。面接落ちの原因や志望動機の欠点が判明します。重要事項満載です。この30分が君の志望動機を変えます。次の面接は楽勝です。
お申込みは下記メールフォームをご利用下さい。受講用URLは、講座開始2時間前迄に送信します。合格目指して頑張ろう。来年4月から公務員じゃあ。

合格出来る面接カードの作り方や合格出来る質疑応答能力が身に付きます。

面接落ち地獄から脱出して、次の面接で合格するための講座です。


公務員への転職を成功させるための講座です。

警察官と消防官の面接で、高評価を獲得して上位合格が可能になります。

市町村役場や都道府県庁を志望する受験生専用の講座です。


無料体験受講は学習塾や英会話教室等の無料体験授業と同じです。御希望の方は下記のメールフォームから御連絡下さい。

模擬面接無料診断を受ければ、面接力を強化出来ます。面接が不安な方、質疑応答が怖い方、面接未経験の方を合格圏内に引っ張り上げます。
喋りに自信がある人でも、模擬面接無しで、ぶっつけ本番だと頭が真っ白になって玉砕します。面接官にペシャンコにされます。
ありふれた志望動機やショボい自己ピーを喋ったり、優良模範回答で美しく着飾った質疑応答をすると、面接官に蔑まれて、D評価やE評価。せっかく筆記試験に合格したのに、それ迄の努力が水の泡。そんなのアホらしいです。絶対に避けなければなりません。
模擬面接無料診断を受ければ、面接失敗の芽を摘み取れます。本番前に失敗の元を潰せます。本番の失敗は一巻の終わりです。地獄へ転落です。そんなの死んでも嫌でしょ。絶対避けなければなりません。
模擬面接無料診断はオンラインです。自分の部屋から出る必要ありません。模擬面接無料診断ご希望の方は、下記メールフォームで御連絡下さい。




本番同様の集団討論を2時間で3回繰り返します。その都度、改善策を指導します。集団討論の戦闘力を大幅に向上させる事が出来ます。
場所は京都、大阪、福岡、東京です。日時等の詳細は、このブログやエックスに投稿します。お申込みはメールや下記メールフォーム、お電話でどうぞ。なお、「7月中に名古屋で開催して下さい」といった御要望がございましたら、御連絡下さい。
集団討論の戦闘力を向上させるには、練習あるのみです。やらんとあきまへん。それしか無いです。練習せずに本番に挑むのは無謀です。自殺行為です。わざわざ負けに行くようなものです。
何とかなるだろうと思っている人が多いですが、何とかなる事はありません。粉々に粉砕されます。ぺしゃんこに潰されておしまいです。
筆記試験でも面接でも集団討論でも、事前に対策した人が合格します。準備無しのぶっつけ本番で合格出来るような甘いものではありません。試験なんです。対策せずに試験を受ける人はアホです。
平成20年7月6日(日)
集団討論対策参加者14名の感想
集団討論をやってみて、自分の意見をうまく口に出すということは難しいと感じました。でも、全部自分で考える必要はなくて、みんなで1つの答えを出すということでいいんだと思うと気持ちが楽になりました。やってみないと分からないことなので、今日来れてよかったです。
実際に集団討論をしたのは初めてだったので、やはり思った通りにはいきませんでした。でも、「とにかく話してみる」ということで、他の人の性格が少しだけわかったような気がしておもしろかったです。
実践メインで、経験を積めてよかった。他の人からの評価で自分の弱点がわかって有益でした。人数的にもちょうどよかったです。回数は3回で十分すぎるほどでした。これで無料はありがたいです。
今回来てみて、改めて自分のだめな部分がわかったのでよかったです。他の人の発言の仕方や聞いている時の態度などがとても参考になりました。今日学んだことを、しっかり本番で出せるようにがんばります。!!!
初めて集団討論をしました。知識の無さがひどくてびっくりしました。でも、そういうことじゃなくて、積極性や協調性を重要視ということがわかり、とてもよかったです。
初めて集団討論をしましたが、とても面白かったです。回が進むにつれて慣れてきたように思います。もっと練習が必要だと感じました。
考えすぎて自分の意見をあまり言えなかったし、意見が抽象的になりがちで、具体性もとぼしかった。
普段、独学で公務員試験の勉強をしているので、この機会が無ければ、これだけ多くの人と意見を交わすことは出来なかったと思う。本当に勉強になりました。発言回数と笑顔を大切にしたいと思います。
自分の発言等を客観的に判断してもらうことができ、自分の至らないところがわかった。参加してすごく勉強になった。
今日の集団討論対策講座に参加して、自分の問題点に気付くことができ、非常にありがたかったです。
集団討論の練習が実際にできてよかったです。やってみることで、自分ができたと思えるところ、できなかったと思えるところが少しわかりました。今日の反省を踏まえて本番にのぞみたいと思います。
何も教えられることなく実践に入ったことが良かったと思います。それによって、自分の欠点が見え、その後のアドバイスも理解しやすかったです。
2問目と3問目のテーマが難しかったですが、そんな中でも対応できるようにならなければと思いました。
こういうイベントに参加するのは初めてで、緊張していましたが、回を重ねるごとに慣れることができ、積極的に働きかけることができました。いろいろな人の意見が聞けて楽しかったです。

集団討論対策参加者の感想動画3本

平成18年から自己ピー無料診断やってます。自己ピーとは、自己PR、長所、ガクチカ、達成ネタ等。小中学生が書くような幼稚なネタだらけなのが実情。積極性、コツコツ、忍耐、協調性、相手の立場に立つ等々。
ズバリ言います。ショボい自己ピーで合格は無理。受験生の集団の中に埋没しますから。優良模範例文のパクリやコピペも感染爆発で蔓延してます。面接官にバレバレです。秒で不合格です。
自己ピー無料診断は面接落ち防止に役立ちます。自己PR、ガクチカ、長所など、何でも診断します。不合格を避けたい人は今すぐ送って来て下さい。ただし、1個だけやで。2個も3個もはあかへんで。